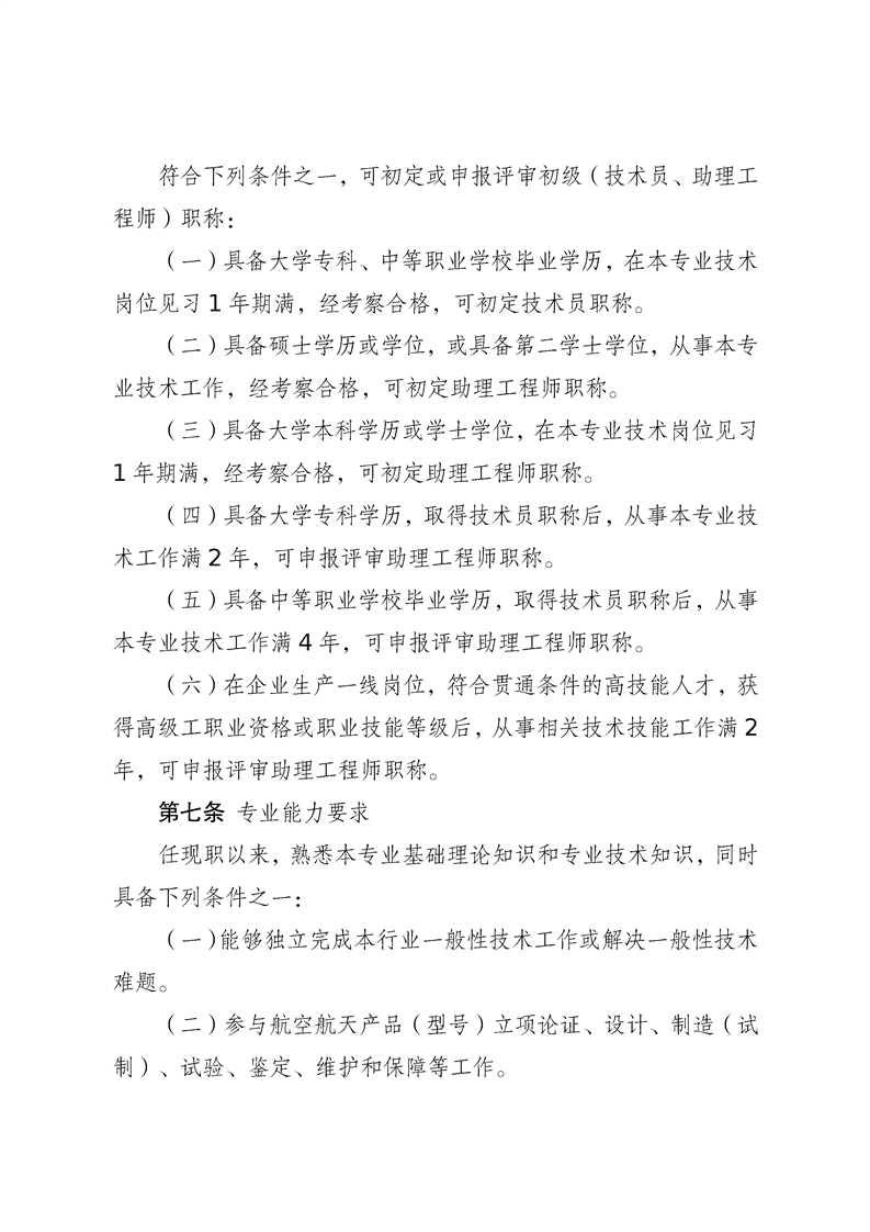
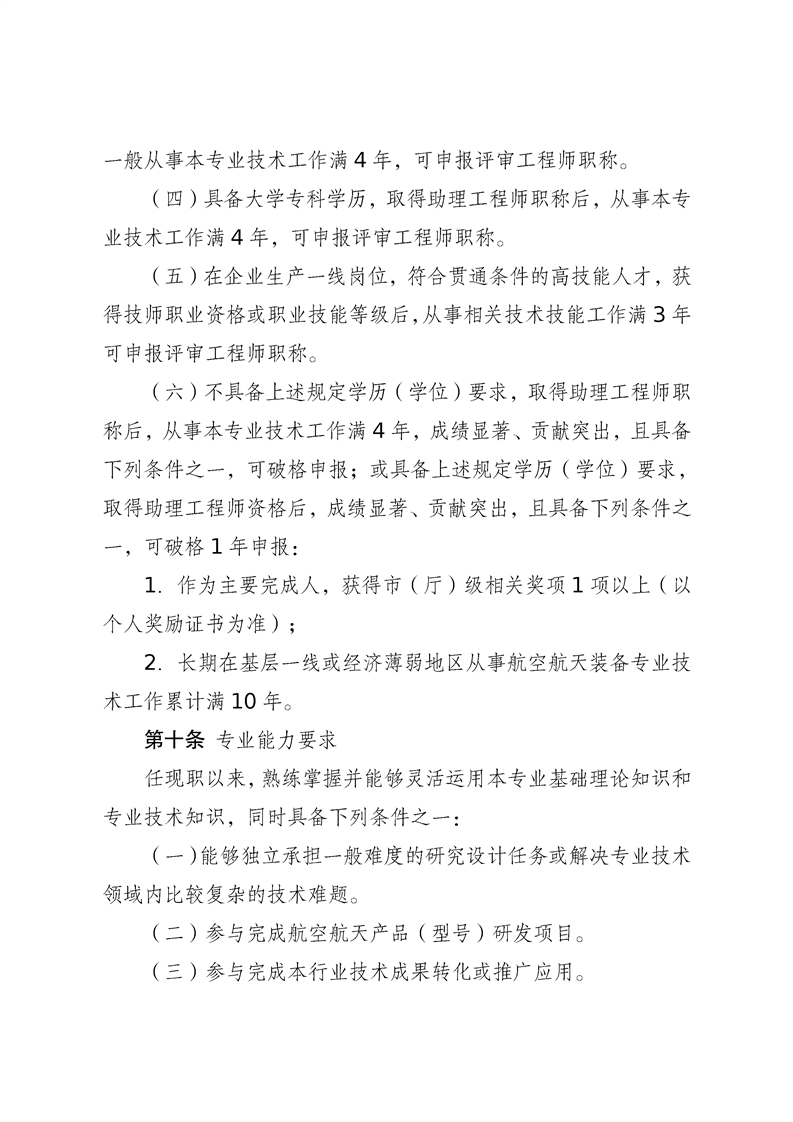
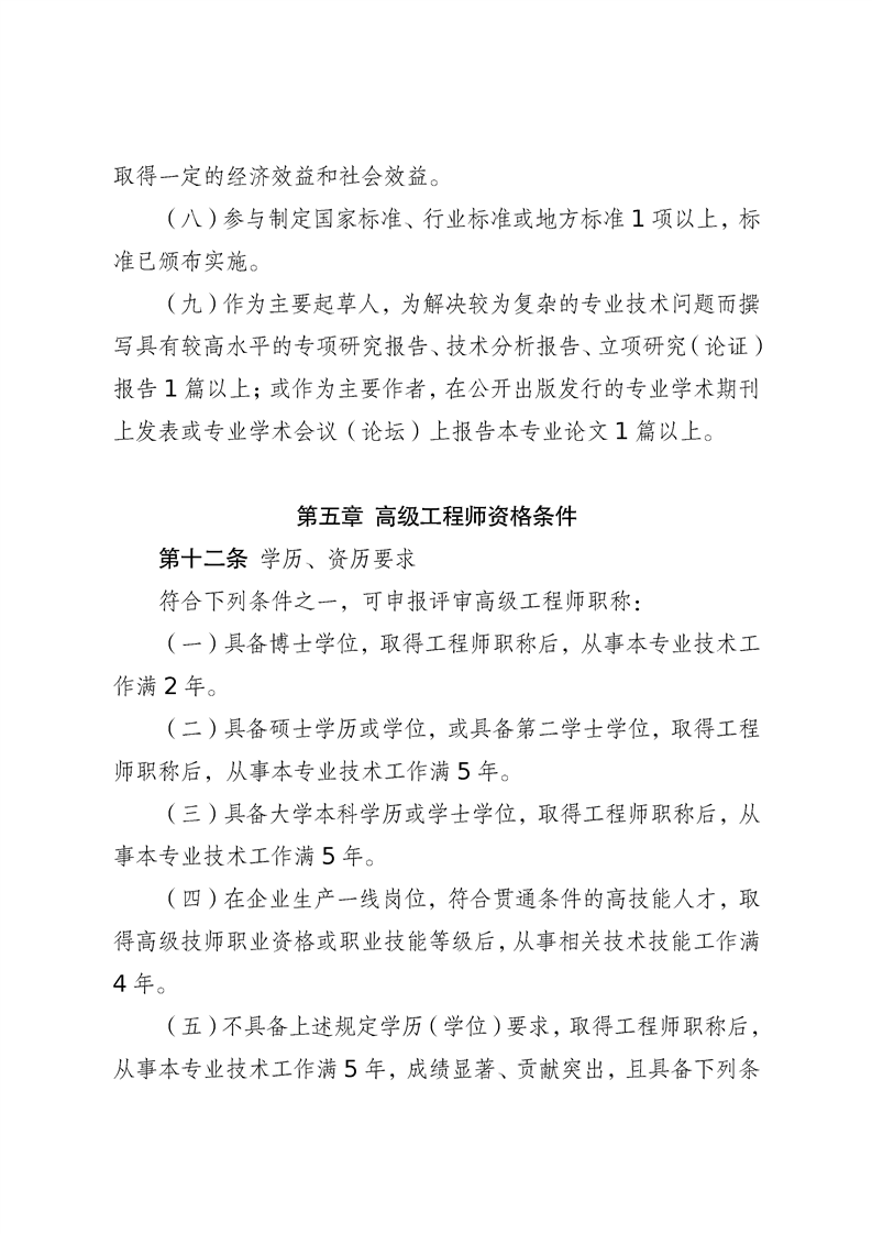
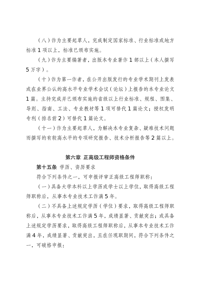
您当前的位置: 首页 > 专业技术人员(职称)服务 > 资格条件
江苏省航空航天装备工程专业技术资格条件(试行)
时间:
2025-09-18 14:32
来源:苏州市人力资源和社会保障局
访问量:
【字体:
大中小】






















-
扫一扫在手机打开当前页


